Pусский
简体中文
繁體中文
English
Pусский
日本語
ภาษาไทย
Tiếng Việt
Bahasa Indonesia
Español
हिन्दी
Filippiiniläinen
Français
Deutsch
Português
Türkçe
한국어
العربية
Рассмотрена
Банковская карта заблокирована, новый партнерский канал не позволяет привязать
Объект посредничества
Exness
Проблемы с посредничеством
Невозможно вывести деньги
Запрос на посредничество
Вывод
Сумма посредничества
$15(USD)
Время посредничества
37дней15Час

Прогресс посредничества
Гонконг2025-11-09
Рассмотрена
JIUZHIDEKELE
Конфиденциальная информация
Этот контент включает конфиденциальную информацию, поэтому он скрыт WikiFX.
Гонконг2025-10-09
Связаться с брокером
Служба поддержки клиентов WikiFX за рубежом
Служба поддержки клиентов WikiFX за рубежомСвязаться с брокером
Гонконг2025-10-09
Verified
Центр посредничества WikiFX
Центр посредничества WikiFXVerified
Гонконг2025-10-03
Начать посредничество
JIUZHIDEKELE

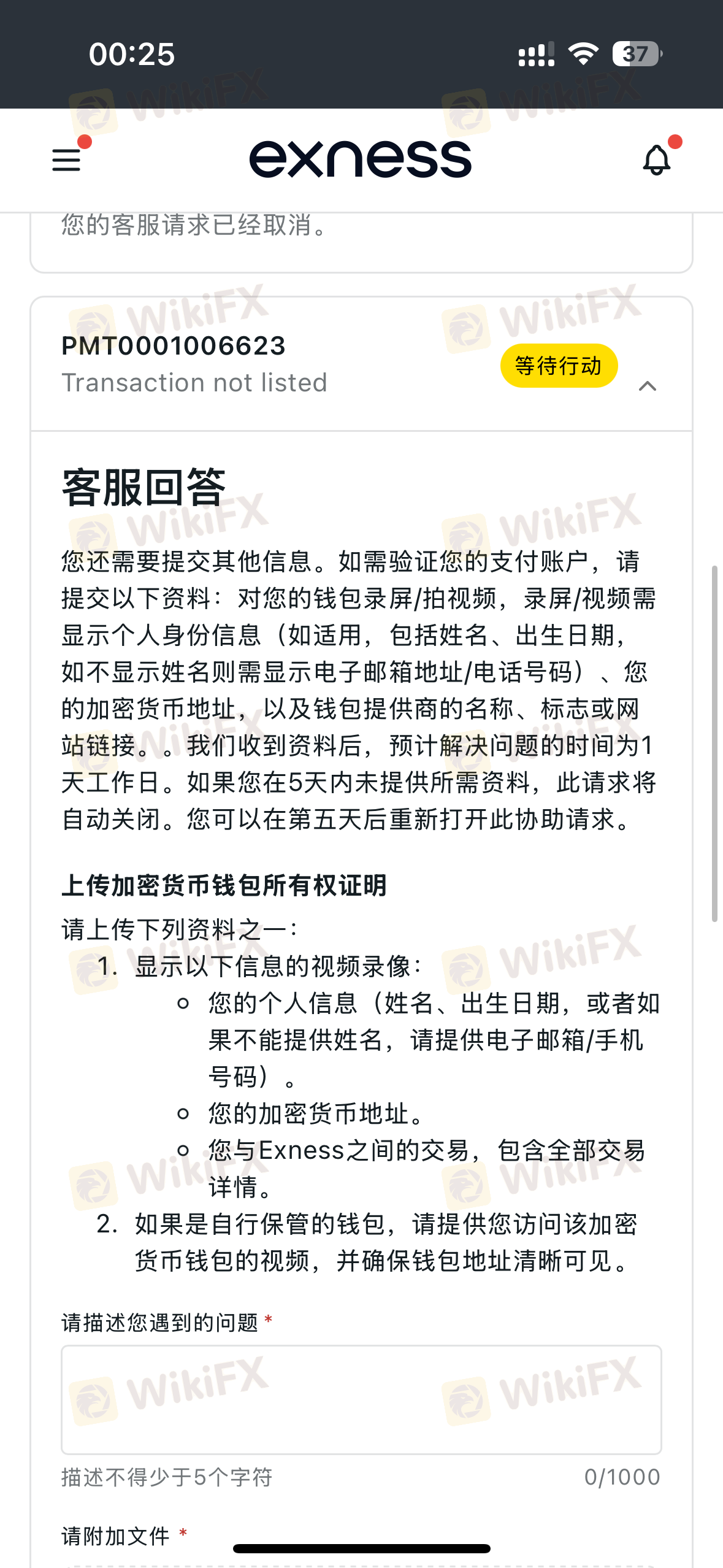
В последнее время, когда я пытался внести депозит с банковской карты, карта была заблокирована. Я попытался найти другие способы, и попробовал внести 15 у через u, но мне сообщили, что платформа не сотрудничает и не разрешает использовать этот способ, а также что сумма для вывода должна быть не менее 50 у. Затем я нашел, что могу привязать внешний кошелек к Euro Wallet. Недавно использованная платформа требовала от меня предоставить какие-то личные данные, но где у Euro Wallet мои личные данные? Где история транзакций с платформой? После нескольких попыток связаться с службой поддержки и получения только пустых обещаний, я решил сменить платформу. Действительно отвратительно.


Начать посредничество
Заявление:
1. Приведенный выше контент представляет только самого правозащитного объекта и не отражает позицию платформы WikiFX по защите прав.
2. Платформа запрещает любую насанкционированную перепечатку этого кейса, нарушители понесут юридическую ответственность.
2. Платформа запрещает любую насанкционированную перепечатку этого кейса, нарушители понесут юридическую ответственность.
